
扫二维码查看手机官网
波状挡边胶带输送机是一种散装物料连续输送设备,可应用于煤炭、化工、电力、建材、冶金、轻工、粮食、港口等行业,具有通用带式输送机结构简单、运行可靠、维修方便等,又具有可大倾角输送、结构紧凄、占地少等特点,因而是大倾角(甚至垂直)输送设备。
结构特点
波状挡边带由机带、挡板和隔板组成,机带的外观与普通输送带相同,但具有横向刚度,挡边做成波状是为了使输送带能绕过滚筒和凸、凹弧区段,以满足输送线路的要求,波的形状有正弦波、方波、W形波等,在两挡边之间的机带上,有按一定间距布置的隔板,隔板按其不同的断面可分为T型、C型、TC型,T型适用于倾角β≤40°的场合;TG型适用于倾角β>40°,且物料流动性较好的场合;TC型适用于倾角β>40°,物料粘性大、粒度较大的场合。
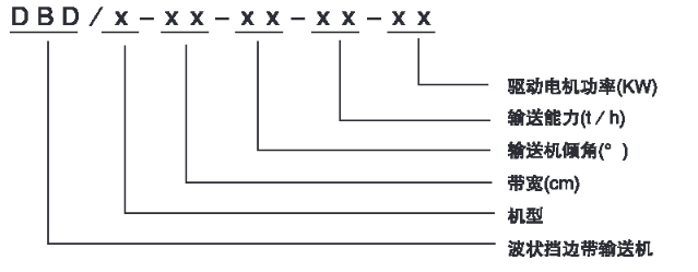
型号说明

主要性能参数
1、带宽(mm):500、650、800
2、挡边高(mm):80、100、125、160、200
3、横隔板间距(mm):126、252、378
4、带速m/s:0.80、1.00、1.25、1.8o、2. 00、2.50
5、倾角β(°):30、35、40、45、50、55、60、65、70、75
6、输送能力(M3/H):5.6~430
7、功率(KW):1.5、2.2、3.0、4.0、5.5、7.5、11.0、15.0、18.5、22.0
安装说明
安装顺序:划中心线-安装机架-安装下托辗及改向滚筒-将输送带放在下托辑上-安装上托辐-安装拉紧装置、传动滚筒和驱动装置-输送带接头-张紧输送带-安装清扫器、带式逆止器、导料槽及罩壳等。
全部滚筒、托辊、驱动 置安装后均应转动灵活,缓冲托辊应保证弹簧的预紧力。
输送带接头时,应将拉紧滚筒放在最前方位置,并尽量拉紧输送带。
安装调心托辊时,应使挡轮位于胶带运行方向上辐子的后方。
安装驱动装置时,应注意使电动机轴线和减速机轴线同心。
机型的选用:
选用挡边带式输送机要解决的主要问题是根据被输送物料的性质和需要的输送能力来决定选用带宽B、挡边高度H、横隔板间距ts、带速V、驱动功率P再根据工艺布置选定输送机倾角α和机型。
输送物料的******粒度:
选用带速表:

常用物料堆积密度P

输送能力Q
表中的输送能力单位m3/h,乘以相应的物料堆积密度p(t/m3)即为t/h。



整机布置基本形式

调试及运行
减速器和电动滚筒内应按规定加够润滑油。
检查滚柱逆止器的星轮安装方向是否与逆止方向相符及清扫器、带式逆止器、卸料车清扫器等部件的限位器的安装情况。
电气信号及控制装置接线正确性。点动电机,观察滚筒转动方向是否正确。
运行时检查输送机及运行部位应无明显噪音,各轴承无异常温升,各滚筒、托辗的转动及紧固情况,清扫器的清扫效果。
卸料车带料正、反向运行的情况及停车后应无滑移,通过轨道接头时应无明显冲击。
输送带不得与卸料车行走靡擦。
在头部输送带跑偏,调整头部传动滚筒;在尾部跑偏,调整尾部改向滚筒或螺旋拉紧装置;在中部跑偏,调整上托辊及下托辊。
运行时尽量降低落料高度,减少物料冲击输送带面,及时排除引起跑偏的因素,定期检查维修。
输送机应尽量特物料卸净后停车,并以空载启动为宜。
公 司:南通紫瑞环保科技有限公司
手 机:13773759188
邮 箱:13773759188@163.com
地 址:江苏省南通市海安高新区谢庄村10组